【石川県商工会連合会】
産業雇用安定助成金(災害特例人材確保支援コース)の助成対象期間が令和8年12月31日まで1年間延長されました

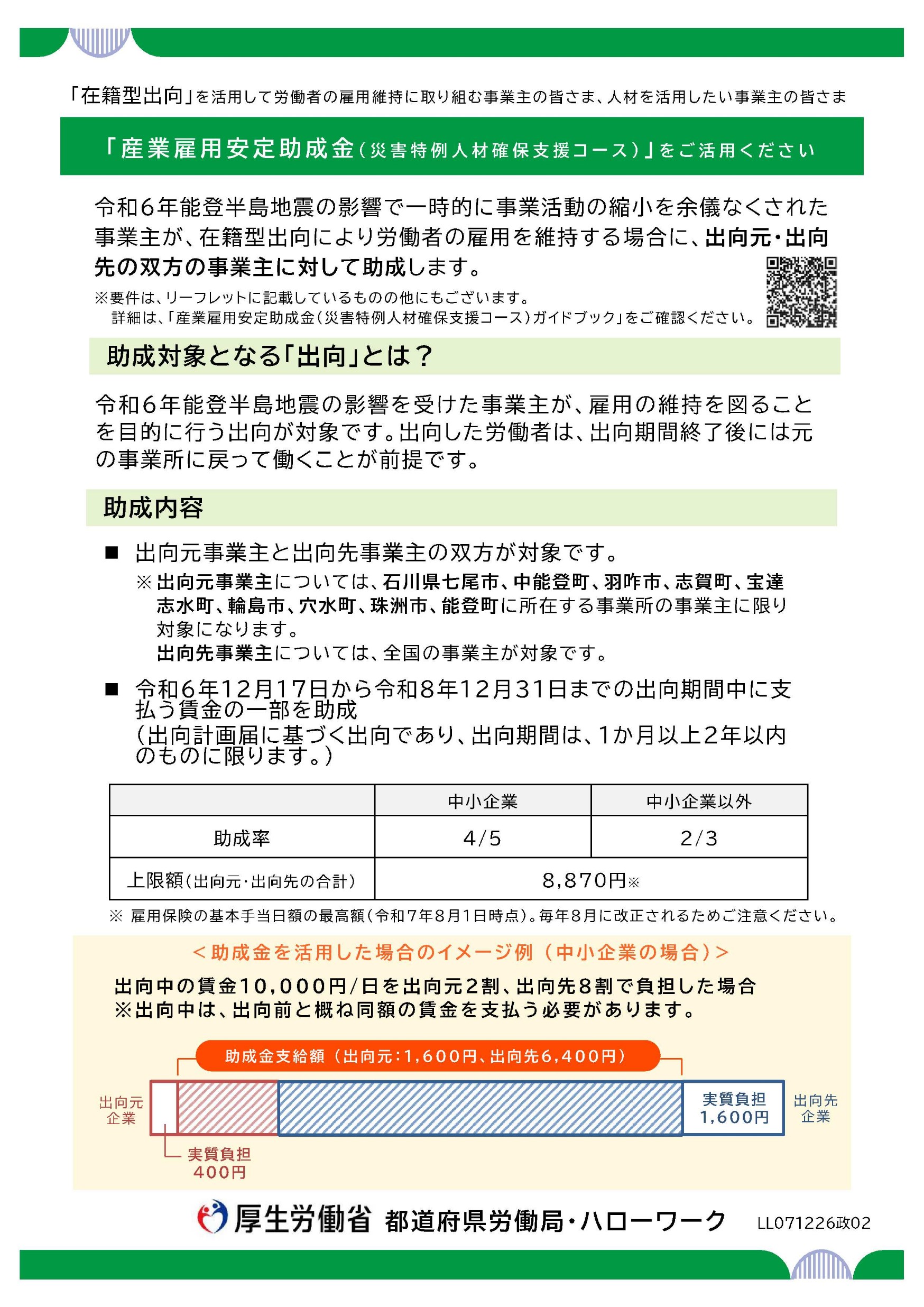
「在籍型出向」を活用して労働者の雇用維持に取り組む事業主の皆さま、人材を活用したい事業主の皆さま
産業雇用安定助成金(災害特例人材確保支援コース)の助成対象期間が令和8年12月31日まで1年間延長されました。
令和7年中に計画届を提出済みの場合で、令和8年中も助成金を活用するためには、原則、令和8年2月28日までに以下の手続きが必要となります。